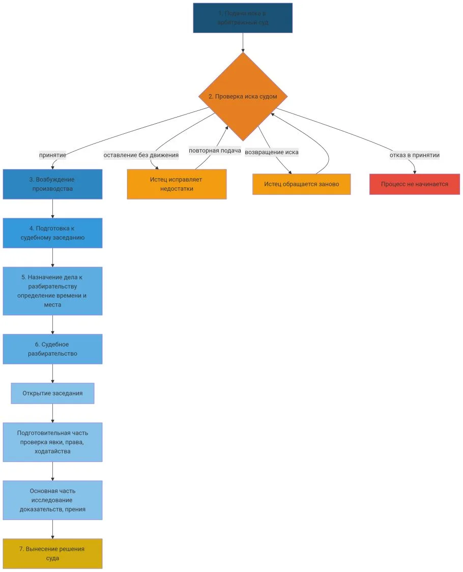
⚖️ Стадии конституционного и арбитражного судопроизводства | Обществознание, 11 класс, урок 57
Барият Абулова | Уроки истории и обществознания
Этот канал — дополнение к моему основному проекту для учителей истории и обществознания во ВКонтакте https://vk.ru/shkola_obshestvoznaniya
Здесь я делюсь картинками, схемами и таблицами, которые создаю для уроков. Вы можете использовать их для своих презентаций и рабочих листов.
Подписывайтесь на оба ресурса, чтобы получать максимум полезных материалов!
Здесь я делюсь картинками, схемами и таблицами, которые создаю для уроков. Вы можете использовать их для своих презентаций и рабочих листов.
Подписывайтесь на оба ресурса, чтобы получать максимум полезных материалов!
Делюсь и pdf-файлом с таблицами. Качество для распечатки тут получше
Пост удален
Готово! 🙌
Три таблицы по социальным группам для ЕГЭ (3.1):
• первичная / вторичная
• малая / большая
• формальная / неформальная
Структурировано, с примерами, под печать. Забирайте себе и делитесь с учениками!
Три таблицы по социальным группам для ЕГЭ (3.1):
• первичная / вторичная
• малая / большая
• формальная / неформальная
Структурировано, с примерами, под печать. Забирайте себе и делитесь с учениками!
Пост удален
Пост удален
Пост удален
Пост удален
Пост удален
Инфографика «Этапы рационального поведения потребителя» (полезно знать и применять на практике!)
Тема 48. Рациональное экономическое поведение. Обществознание, 10 класс
Тема 48. Рациональное экономическое поведение. Обществознание, 10 класс
Полибий пишет «Всеобщую историю»)
§52-53. Наука и культура Древнего Рима. История, 5 класс
#История5класс
§52-53. Наука и культура Древнего Рима. История, 5 класс
#История5класс
Стикер для иллюстрации междоусобной войны в Московском княжестве (вторая четверть XV века)
Эпизоды жизни Иисуса Христа:
-- рождение
-- крещение
-- проповеди
§51. Возникновение христианства. История, 5 класс
#История5класс
-- рождение
-- крещение
-- проповеди
§51. Возникновение христианства. История, 5 класс
#История5класс
Восстановление Капитолия при Веспасиане
§50. Династии римских императоров. История, 5 класс
#История5класс
§50. Династии римских императоров. История, 5 класс
#История5класс
Император Веспасиан улучшает финансовое положение Рима (после гражданской войны 68 года н.э.) с помощью налогов
§50. Династии римских императоров. История, 5 класс
#История5класс
§50. Династии римских императоров. История, 5 класс
#История5класс
Идейно-политическое противостояние между:
1) сторонниками власти сената и аристократических порядков, установленных Суллой (оптиматы) и
2) сторонниками власти Народного Собрания, отражавшего интересы плебса (популяры).
§48. Римское государство в I веке до н.э. История, 5 класс
#История5класс
1) сторонниками власти сената и аристократических порядков, установленных Суллой (оптиматы) и
2) сторонниками власти Народного Собрания, отражавшего интересы плебса (популяры).
§48. Римское государство в I веке до н.э. История, 5 класс
#История5класс
Вольноотпущенники.
§46-47. Рабство в Риме. История, 5 класс
#История5класс
§46-47. Рабство в Риме. История, 5 класс
#История5класс
Невольничий рынок.
§46-47. Рабство в Риме. История, 5 класс
#История5класс
§46-47. Рабство в Риме. История, 5 класс
#История5класс
Рабы-пленники.
§46-47. Рабство в Риме. История, 5 класс
#История5класс
§46-47. Рабство в Риме. История, 5 класс
#История5класс
Начало гражданской войны в Риме (88 год до н.э.). Легионы Суллы идут на Рим.
§45. Гражданские войны. История, 5 класс
#История5класс
§45. Гражданские войны. История, 5 класс
#История5класс
Соглашение между патрициями и плебеями об отмене долгового рабства. Древний Рим.
§40. Установление республики. История, 5 класс
#История5класс
§40. Установление республики. История, 5 класс
#История5класс
Уход плебеев из Рима (494 год до н.э.).
§40. Установление республики. История, 5 класс
#История5класс (хештеги, к сожалению, пока не активны, оставляю их на будущее 😊)
§40. Установление республики. История, 5 класс
#История5класс (хештеги, к сожалению, пока не активны, оставляю их на будущее 😊)
Народные трибуны. Древний Рим.
§40. Установление республики. История, 5 класс
#История5класс
§40. Установление республики. История, 5 класс
#История5класс
Гражданин. Древний Рим. История, 5 класс
#История5класс
#История5класс
Магистраты, сенаторы (4-е изображение отлично подойдёт для иллюстрации консула-диктатора). Древний Рим. История, 5 класс
#История5класс
#История5класс
Легионеры. Древний Рим. История, 5 класс
#История5класс
#История5класс
Пост удален
Здравствуйте, неожиданные гости! 🤗
Этот канал — приятный сюрприз для меня самой. Я создала его ещё осенью, но спросила свою аудиторию во ВКонтакте: «Нужен ли отдельный канал в Максе?». Тогда большинство сказало «нет», и я отложила затею его вести.
Но на днях, заглянув сюда, обомлевала))) Здесь более 40 человек, которые подписались сами! Видимо, вы меня искали именно здесь, потому что ссылку на канал я ещё нигде не оставляла. Спасибо вам большое!
Раз вы есть, значит, каналу быть! Решила больше не откладывать.
Что же здесь будет?
Хочу делиться с вами тем особенным, чего не будет во ВКонтакте. Для начала — это визуальные материалы для уроков истории и обществознания: картинки, портреты, схемы, таблицы, которые я создаю для своих презентаций. Они пригодятся и вам для ваших разработок! ❤️
Этот канал — приятный сюрприз для меня самой. Я создала его ещё осенью, но спросила свою аудиторию во ВКонтакте: «Нужен ли отдельный канал в Максе?». Тогда большинство сказало «нет», и я отложила затею его вести.
Но на днях, заглянув сюда, обомлевала))) Здесь более 40 человек, которые подписались сами! Видимо, вы меня искали именно здесь, потому что ссылку на канал я ещё нигде не оставляла. Спасибо вам большое!
Раз вы есть, значит, каналу быть! Решила больше не откладывать.
Что же здесь будет?
Хочу делиться с вами тем особенным, чего не будет во ВКонтакте. Для начала — это визуальные материалы для уроков истории и обществознания: картинки, портреты, схемы, таблицы, которые я создаю для своих презентаций. Они пригодятся и вам для ваших разработок! ❤️